CMIS to MyCampus Interface Overview

Interface Diagram Description
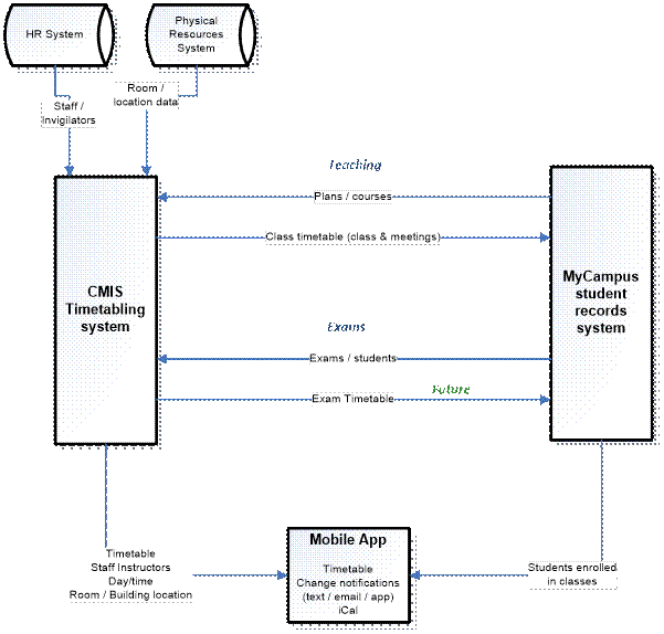
The HR system sends the Staff/Invigilator information to CMIS (the timetabling system) and the Physical Resources System sends the Room/Location data to CMIS.
For Teaching, MyCampus (the student records system) sends the Plans/Courses data to CMIS and in turn CMIS sends the Class Timetables (Class & Meetings) data back.
For Exams, MyCampus send the Exams/Students information to CMIS and CMIS sends the Exam Timetable back.
MyCampus sends the Students enrolled in classes to the Mobile App and CMIS sends the Timetable, Staff Instructors, Day/Time, and Room/Building location. The Mobile App gives the Timetable, Change notifications (through text, email, or app), and an iCal.